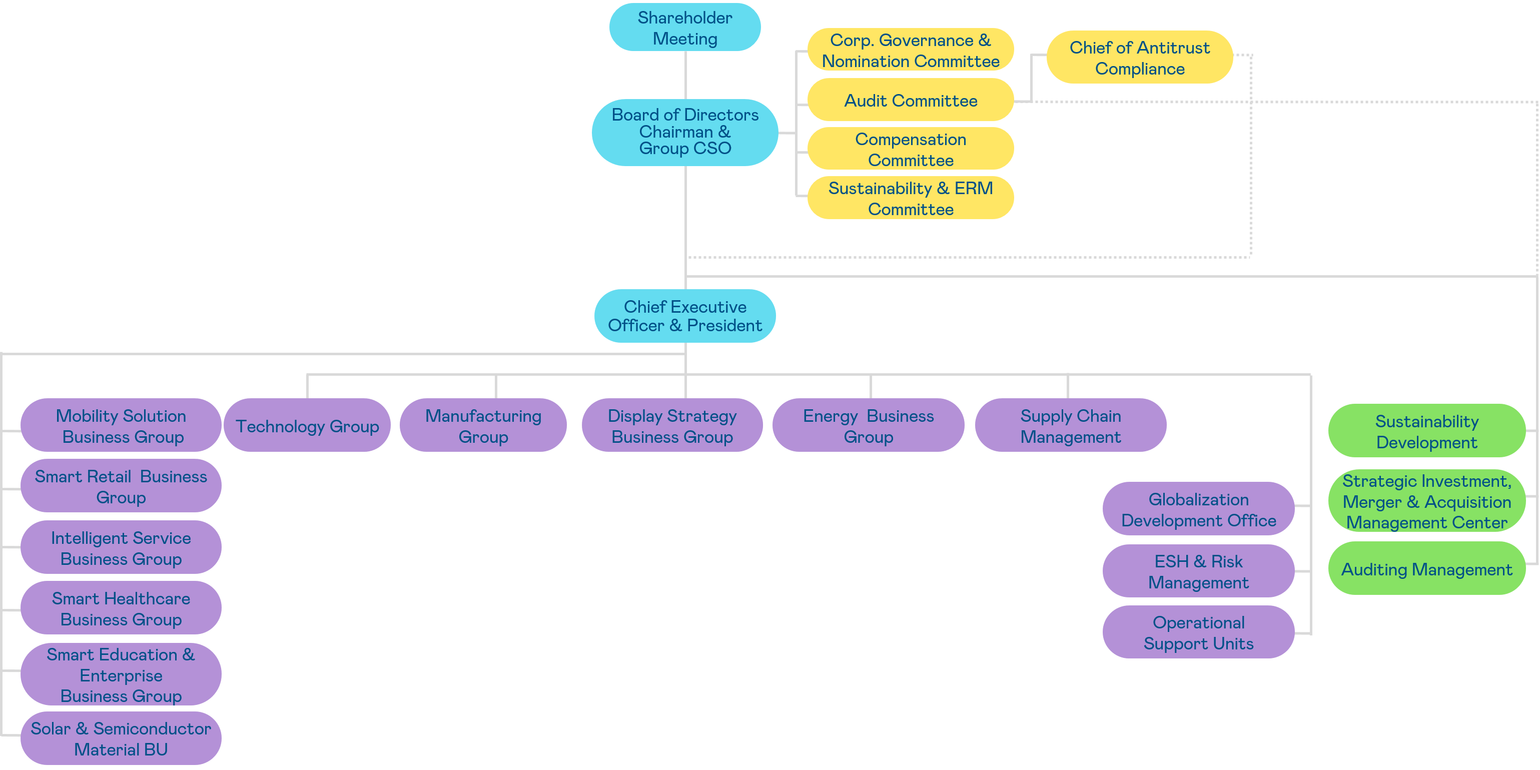
Business Scope for Main Department

Technology Group

The R&D of advanced display technologies, design, and development of new products.

Manufacturing Group

The planning and management of display manufacturing process, raw materials and finished products.

Display Strategy Business Group

The management of TV, information, mobiles devices, automotive and other display business departments, including product planning, marketing, businesses and customer service, and provision of a full range of smart solutions.

Energy Business

The provision of high-efficiency solar modules, all-round solar power plant service, and highly integrated service platform concerning energy management & service.

Globalization Development Office

The management of the regional market development, customer development and technical services of and for the display business of overseas companies.

Supply Chain Management

The management of procurement, export and import affairs.

ESH & Risk Management

Planning for environmental safety, health and operating risk management.

Sustainability Development

Establish a strategic corporate sustainable development plan that is in line with international trends. With net-zero carbon emissions as our core goal, we will develop proactive mitigation and adaptation actions to meet stakeholders' expectations for corporate governance, environmental protection and social care.

Strategic Investment, Merger & Acquisition Management Center

The management of business strategy for transformation value and investment distribution.

Operational Support Units

Finance, Legal, Human Resource, Digital Technology, Quality Management, Corporate Strategic Planning, etc.

Chief Consultant of Antitrust Compliance

To ensure compliance with domestic and international antitrust laws by the Company; assess, mitigate and provide strategic advices on a variety of antitrust related risk.

Auditing management

The management and supervision of internal audit and operating procedures.

Paul SL Peng

Shuang-Lang (Paul) Peng

Chairman and Group Chief Strategy Officer

Mr. Shuang-Lang (Paul) Peng served as the Chairman of AUO from 2015 onwards. With robust corporate governance and visionary strategic leadership, he spearheads the value transformation of the Company, expanding its innovations into exploration for future possibilities across a diverse range in the vertical market, which thrives in multiple fields such as display, smart mobility, industrial intelligence, healthcare, retail, education and energy.

 

In 2023, Peng assumed the position of Group Chief Strategy Officer (Group CSO) to lead the AUO Group toward forging deeper connections with its ecosystem partners, progressively expanding its business across the diverse vertical markets to construct an industrial ecosystem envisage achieving co-prosperity and maximizing the Company’s group synergy. He emphasizes the importance of sustainable operating values and drives the Company to advance as a member of the global renewable energy initiative RE100, deeply cultivating ESG-related fields to implement corporate sustainability and social responsibility.

 

With four decades of experience in the technology industry, Peng's expertise and knowledge have established him as an authoritative figure in the display industry with global influence.

 

Education, Experience and Concurrent Post

  • Peng holds an MBA from Heriot-Watt University in the U.K. and an honorary degree of Doctor of Business Administration from National Taipei University of Technology.
  • Peng is the Chairman and President of Ennostar Incorporation
  • Assumed as the incumbent Chairman of the Taipei Computer Association (TCA) and the Founding Honorary Chairman of the Taiwan Display Union Association (TDUA).
  • Assumed as the Chairman of the Taiwan Climate Partnership and a member of the National Climate Change Committee, facilitating consensus among industry, government, and academia on net-zero transformation, and promoting cross-disciplinary climate action practices.
  • Served as a member of the Board of National Science and Technology Council (NSTC), responsible for promoting national digital technology applications and innovation development policies.
  • Peng’s leadership excellence has guided AUO to win the highest honor in business management quality, the "National Quality Award".
  • Honored with the David Sarnoff Industrial Achievement Award from SID (Society for Information Display).
  • Honored with ERSO award by Pan Wen Yuan Foundation.
  • Acknowledged with Asia Responsible Enterprise Awards (AREA) for the Responsible Business Leadership category and the Global Corporate Sustainability Awards (GCSA) Outstanding Professional from Taiwan Institute for Sustainable Energy.
  • Received the "Outstanding Individual Contribution Award" from the Taiwan Display Union Association (TDUA).
  • Elected as a Fellow of the Chinese Institute of Industrial Engineers (CIIE) and awarded the “Industrial Engineering Medal - Industry Contribution Award”.

 

 

Frank Ko

Frank Ko

Chief Executive Officer and President

Dr. Frank Ko is currently the CEO and President of AUO. He has guided the Company’s business operations with the focus of innovation excellences. Throughout the global pandemic and changes in geopolitical competition, he has demonstrated remarkable ability in integrating internal and external resources, leading the Company to achieve continued successes.

 

In 2023, Frank was promoted to CEO and President, responsible for overseeing the Company’s overall operation plan and long-term development blueprint, expediting the biaxial transformation, deepening the Company’s industry competitiveness and core capabilities, and continuously deploying the planned layouts of market innovation and future possibilities unwaveringly.

 

Dr. Ko has an enthusiastic outlook for the display industry and has more than 20 years of experience working in this field. Since joining AUO in the early days of its establishment, he has assumed positions across various areas, such as new technology research and development, manufacturing process and integration, and product marketing and sales as well as technology and strategic development; he is a well-rounded management professional. He once served as Chairman and CEO of E Ink Holdings Inc., creating innovative applications of e-paper in multiple fields, along with ecosystem partners. In 2019, he returned to AUO Group and served as President and Chief Operating Officer of AUO.

 

Education, Experience and Concurrent Post

  • Dr. Ko holds a Ph.D. degree in Photonics from National Chiao Tung University.
  • Dr. Ko is also Chairman of AUO Display Plus, an AUO group subsidiary.
  • Dr. Ko is likewise the incumbent Chairman of the Taiwan Display Union Association (TDUA) and the incumbent Chairman of Smart Display Industrial Alliance (SDIA).
  • Dr. Ko received the "Outstanding Individual Contribution Award" from the Taiwan Display Union Association (TDUA).

 

 

Chief Financial Officer & Spokesperson

David B.Y. Chang

Chief Financial Officer & Spokesperson

Mr. David B.Y. Chang is currently AUO’s Chief Financial Officer and spokesperson, overseeing the company’s global financial strategic planning, risk management, and corporate governance.

 

Chang joined AUO in 1998 and has extensive experience in financial management across Taiwan and Mainland China. In 2009, he transitioned to the group’s company, Lextar Electronics, where he laid the foundational groundwork during the company’s inception. During his tenure, he held key positions, including Vice President of the Management Center and Chief Financial Officer, successfully crafting a vertically integrated value chain model for the LED industry. In 2021, Chang served as the Chief Financial Officer of Ennostar Group, driving the synergies and resource integration of the Lextar and Epistar merger. Starting in 2024, Chang was appointed as Chief Financial Officer of AUO, leveraging his extensive cross-industry experience and in-depth knowledge of the group’s operations to support its value transformation process, ensuring stable operational performance through robust financial health.

 

Mr. Chang received his MBA degree from the China Europe International Business School (CEIBS) in Mainland China.

Wei-Lung Liau

Wei-Lung Liau

Chief Technology Officer

Wei-Lung Liau is the Chief Technology Officer (CTO) of AUO, spearheading the Technology Group to develop AUO’s strategic roadmap of technology. Under his leadership of cutting-edge display research and development blueprint, the company continues to pioneer in technology research and development among global display industry, advancing smart applications in various vertical markets. In addition, he actively bridges the cooperation between industry and academia, and strives to cultivate the next generation technical talents.

 

With over two decades of experience in the display industry, Dr. Liau joined AUO in 1998 and has served in several key positions in manufacturing, product research and development, Advanced Display Technology Research Center and Video Solutions Business Group. He assists the company to target and focus on technology advantages and explores the future markets of applications, while creating brand new consumer experience and laying a solid foundation for the company’s long-term technology development. In 2018, he was promoted to Senior Vice President and CTO, continuing to work with ecosystem partners to realize more innovative applications during the process of AUO’s value transformation.

 

Liau holds a Doctoral degree in Applied Chemistry from National Chiao Tung University in Taiwan.

James Chen

James Chen

Senior Vice President of Display Strategy Business Group

Mr. James C.P. Chen is currently Senior Vice President of AUO’s Display Strategy Business Group. He is responsible for product planning, marketing strategies, business operation and customer services for various display business units such as televisions, information displays, and mobiles devices. In addition, he oversees the strategic planning of AUO’s global deployment and leads the teams to develop overseas business.

 

Mr. Chen joined AUO in 1999 and has gained well-rounded experience through his roles in R&D, product marketing, and manufacturing. He has held positions in display business unit, manufacturing center and energy business unit and has served as Vice President for mobiles, Video and Consumer product business. Mr. Chen has accumulated many years of complete and rich experience in the display industry, with profound market insight capabilities.

 

Chen received his Master’s degree in Control Engineering from National Chiao Tung University in Taiwan.

Ting-Li Lin

Ting-Li Lin

Senior Vice President of Manufacturing Group

Mr. Ting-Li Lin is currently Senior Vice President of AUO Manufacturing Group. Driven by the digital transformation strategy, he leverages big data and AIoT technologies to enhance the resilience of production system in respond to the needs of global brand customers, so as to maintain the company’s high competitiveness. He is dedicated to fostering AI talent and leads AUO smart manufacturing to gradually realize the vision of low-carbon factories and environmental sustainability. The achievement has led AUO to be selected for “Global Lighthouse Network” and ROI-EFESO INDUSTRIE 4.0 AWARD recognition.

 

With over 20 years of experience in manufacturing management, Lin joined AUO in 1998 and has served in key positions in Quality Engineering and Product Manufacturing Center. He also has well-rounded operation and management experiences in different generations of fabrications, ranging from G3.5 to G8.5. In 2018, he was appointed Vice President of Manufacturing Group.

 

Lin obtained his Master’s degree in Applied Chemistry from National Chiao Tung University in Taiwan.

Amy Ku

Amy Ku

Chief Sustainability Officer

Amy Ku is currently AUO's Chief Sustainability Officer, responsible for the strategic direction of sustainable corporate policy and stakeholder relations and communication.

 

She is committed to establishing a sustainable corporate culture, and aligning the company's core values with the United Nations' Sustainable Development Goals (SDGs)., This commitment also extends to while integrating environmental, social, and corporate governance issues into operational decision-making and management processes, thus optimizing corporate influence through its environmental sustainability, inclusive growth, and agile innovation.

 

She also leads the team to actively respond to international climate initiatives in reducing carbon and plastic emissions with value chains, driving the cross-industry partners towards a sustainable zero-carbon vision. Ku won the Asia-Pacific Sustainability Action Awards ”Outstanding Chief Sustainability Officer 2022” recognition and the CSRWorks "Asia's Top Sustainability Superwomen 2020" award for her dedication and outstanding contribution to the sustainable development of AUO.

 

Ku joined AUO in 2004 and was responsible for the company's human resources-related affairs, including enhancing cooperation and engagement among employees in global sites and reinforcing the link between sustainability strategies and corporate culture. In 2018, Ku was appointed as Chief Sustainability Officer of the newly established Sustainability Development, leading the team to initiate a new stage of sustainable corporate transformation, and continue to promote and deepen the sustainable development of AUO.

 

Ku holds a Master's degree in Human Resource Management from National Central University.

CS Hsieh

CS Hsieh

Chief Digital Officer

CS Hsieh is currently Chief Digital Officer of AUO, spearheading the company’s digital transformation strategy and digital culture and encouraging open and innovative thinking. With the implementation of AIoT technology, he fosters the company’s agile operations and accelerates the intelligent transformation of the AUO group.

 

Hsieh joined AUO in 1999 and has been involved in the optoelectronics industry for over twenty years in various functions including quality management, mobiles solution manufacturing, and supply chain management, accumulating comprehensive operation management experience in manufacturing. In 2020, he was appointed as Chief Digital Officer of Digital Technology Development, assisting the company to optimize management decisions with prompt response in the process of digitization, and move towards the goal of becoming a solution provider in smart vertical markets.

 

Mr. Hsieh received his Master's degree in Electrical Engineering from National Tsing Hua University in Taiwan.

Next Section
Values & Philosophy